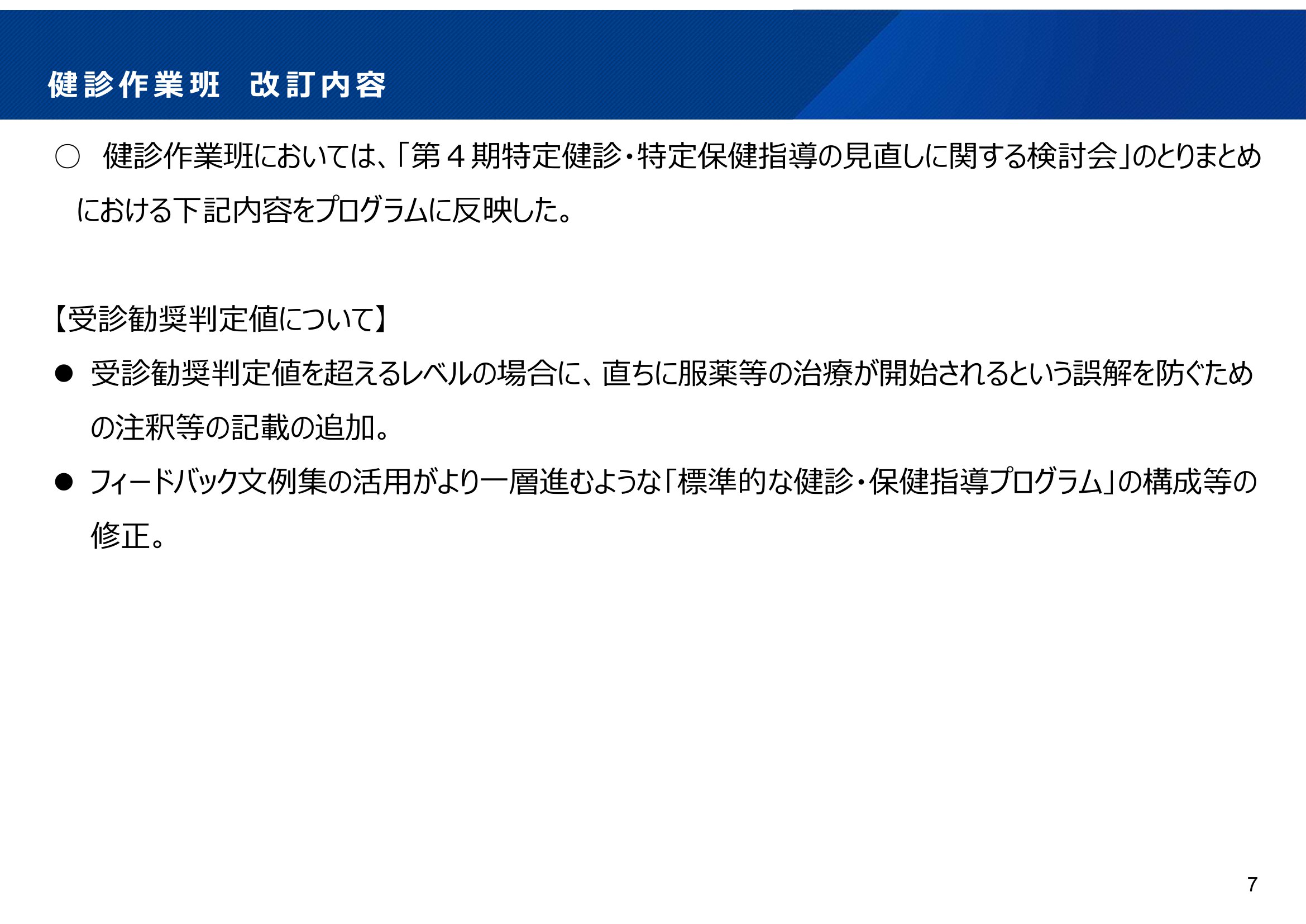
2024年4月より標準的な健診・保健指導プログラムが、
令和6年度版として改定された。
こういったものは1ヶ月ぐらい経つと、
徐々に人の目に触れるようになるもので、
それまでは、あぁまたか・・・という感じで気にもされない。
本来なら大幅な変更点があるときは、
それこそマスコミがそれに食らいついたりして、
多少過激に報道したりするものだが、
まぁマスコミも企業だから、
自分たちに得のないことを報道する義務はない・・・
という至極真っ当な資本主義的観点から考えると、
今回は得がなかったということなのかもしれない。
厚生労働省から出されている
は、付録もついて約400枚にもおよぶレポートとなっている。
本文を熟読したい人は上のリンクに飛んでもらいたい。
今どきは便利なもので、
その場合の健診作業班における主な変更点というまとめもある。
こちらは10ページ程度なので載せておく。










こういったものは、
正直、あまり私達の目に触れることはない。
が、最近はマスコミ以上に、
動画配信者の方々がそういった拡散に強い。
これは4月には改定されたわけだが、
それが5月後半になって動画上で目につくようになるのは、
多くの動画配信者が、
動画にネタの元を求めているからに他ならない。
つまり、誰かが何らかの情報のベクトルを持って、
動画をアップし、それを他の動画配信者が見る。
その後、その話題が再生数が稼げると判断すると、
その元ネタを上手に利用して自分の動画を作成しアップする。
そういった動画配信者がそれなりに多いからだろう・・・
話題は拡散されるのだがその結果、
元ネタからタイムラグが生まれる。
動画の拡散力というのは、
二次関数の放物線のようなイメージで強まっていくと考えているので、
始めは誰も見向きもしないが、
時間が経つごとにその情報であふれかえる・・・
というような現象が当たり前のようにおこる。
今回のこの内容も、
日本人特有のケシカラン罪をバックボーンとして、
かなりの拡散力を6月を前にして発揮してきたように思う。
まぁ、その内容についての云々は次回の記事で・・・。

コメント