2月19日は長野県前期選抜の合格発表日。
報道でも合格に涙ぐむ・・・などの、
記事やニュースが出ていた。
私の運営する佐久穂学習倶楽部の部員受験生も、
ほとんどが合格を勝ち取ってきた。
とはいえ、前期選抜は、
以前にも何回か記事にした通り、
中学校から出される内申点でしか差はつかないのが現状。
今年度から学力検査が少し入ったが、
それも学力上位層にとってみたら満点余裕な内容。
直前に、大分県の公立高校での加点問題もあり、
なおさら部活動をはじめとする特殊技能を加味した判定も、
とてもじゃないけどリスクが大きくてできない状態。
前期選抜そのものの存在意義に疑問を持つところだ。
おっと、話がそれた。
問題は合格したこどもではない。

5609ー4054=1555人の不合格を突きつけられたこどもと、
そのこどもの保護者、そのこどもを担当する担任教諭などに注目すべきだ。
むしろ涙ぐみたいのはコチラ側の人間である。
まぁ、そもそも受験制度をちゃんと理解して、
自分の選択を後悔しないようにできれば、なんでもない。
大学受験なんかはもっともっと不合格を食らうし、
就職試験などは、不採用の量はもちろんのこと、
大人社会の理不尽さを味わうにはお釣りが来るぐらいだ。
この程度の経験、それらに比べればなんてことはない・・・。
が、ちょっと待て。
それを私たち大人はしっかりとこどもに伝えてきたか?
世の中の嫌なところを見せずにおいて、
いきなり不要だと宣言される経験をしたのではないか?
それこそこども自身が告白して振られるような経験を重ねてれば、
そういった強さも身につくかもしれないが、
そんなレアケース・・・。
長野県内で1555人の人が、
不合格という現実を突きつけられた1日だということを、
大人側はもっと真剣に考えねばならぬ。
それは、そんな経験をさせないようにすればよかった・・・
というものではなく、
経験させるに値するシステムや内容だったか?
経験させるに値する配慮が大人側にあったか?
ということを、真剣に考えなければならない。
こどもはルールを作る側にいない。
すべて大人がルールをつくってそこにこどもを適応させる。
それは悪いことでもなんでもないが、
だからこそ大人は
ルールを受け止め、結果を受け止めるような、
そういった教育内容を提供することに手を抜いてはいけないだろう。
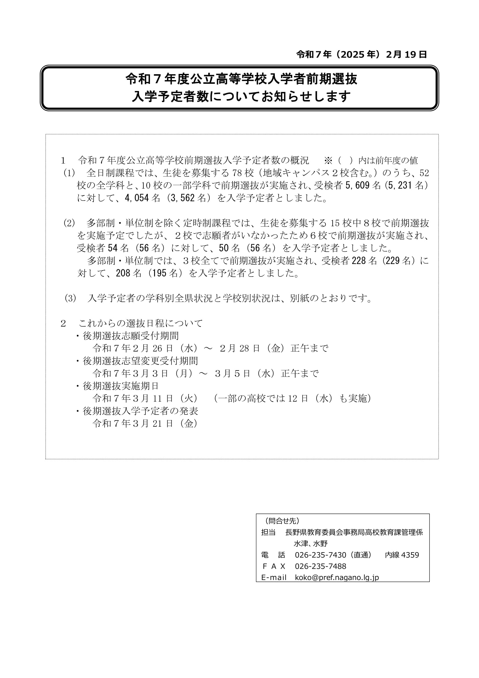
以下、長野県教育委員会から出された前期選抜の集計結果を載せる。






議会改革特別委員会まであと9日

コメント