議案説明書は、
その提出された議案の要点をまとめたものだと思っていい。
特に、補正予算については、
補正予算書という別冊にて改めて説明を受けることになる。
補正予算については概要の数字しか記されていない、
そんな議案説明書だが、
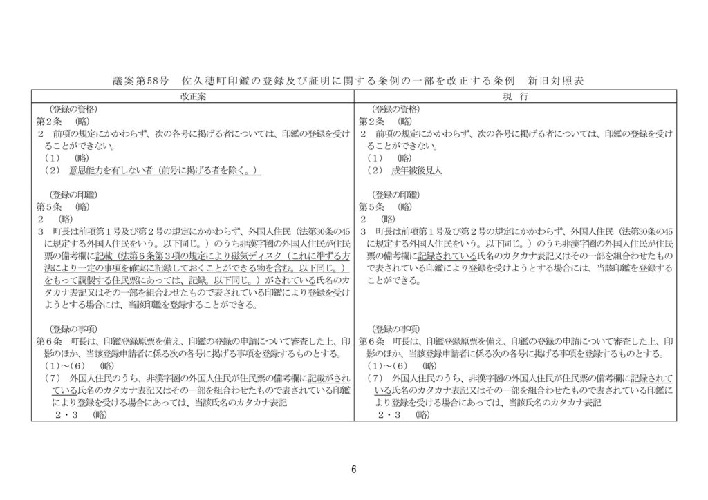
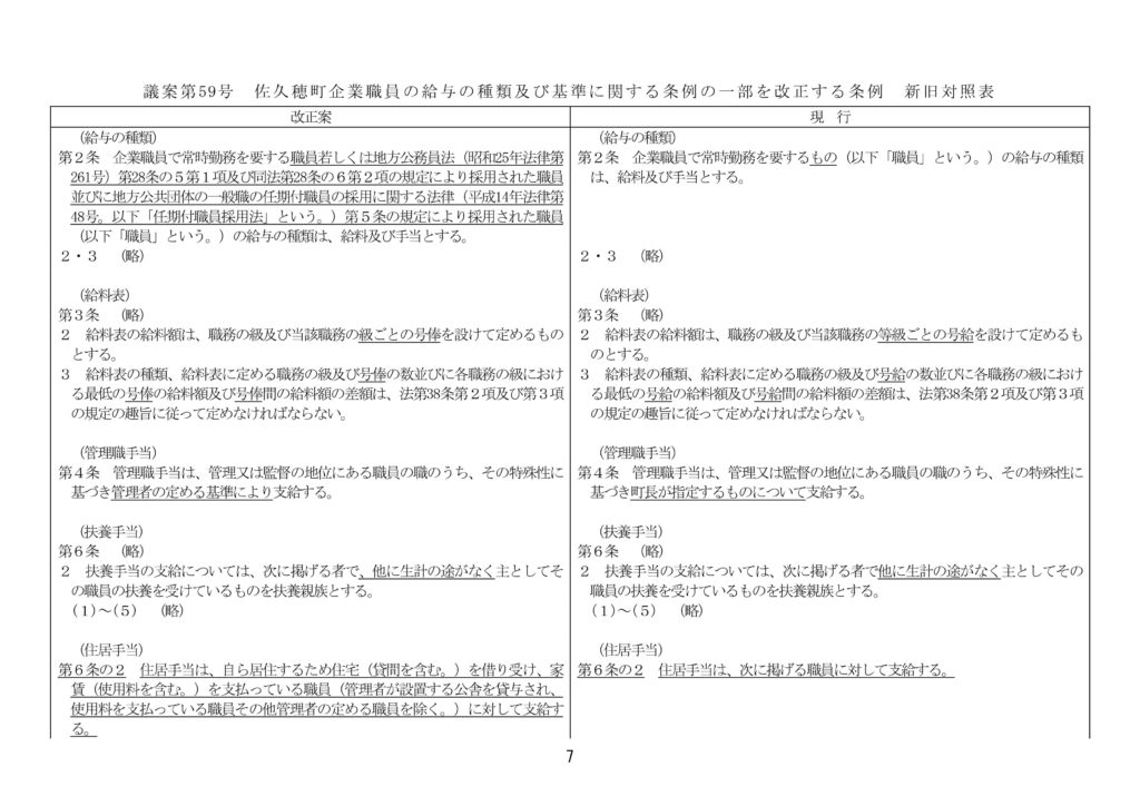
条例の改正については、
大体の場合、条例文の新旧対照表がついている。
今回はそれを載せようと思う。
先に断っておくが、
見てもよくわからん・・・
というのが多くの感想に違いない。
実際、ここに載っているのは、
変更部分の対照表であって、
この条例そのものの全体像はここにはない。
さらに言えば、
大抵の場合は、条例の文言の改正は、
国の法律や政令・省令の改正によるところが大きく、
そのそもそれらの法令の全体像もつかめないまま、
局地的な文言改正が行われることが度々あるので、
ちょっと厄介というか・・・しんどいというか・・・
少なくとも目はシバシバする。





条例というものは、そもそも題名からよくわからない・・・
そんな日本語をコネコネした物となっている。
佐久穂町印鑑登録及び証明に関する条例の一部を改正する条例
なんで、題名に条例が2回入っているんだ?
と、普通の人なら思うだろう。
まぁ、なんだ・・・これは
一部を改正する・・・というための条例
として提出されているからなわけだ。
ちなみに予算案・補正予算案も条例扱いされているから、
条例は地方自治体の法律みたいなものだ
という、中学校で習ったイメージはちょっと違うのかもしれない。

コメント