前回の記事で書いた通り、
小海町議会との合同勉強会にて、
私が公職選挙法についての学習会を運営する。
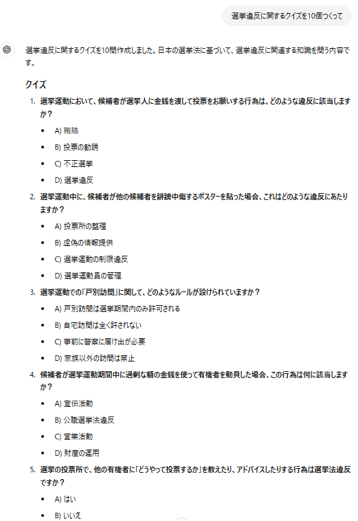
そんな中、せっかくだからChatGPTも使ってみるか・・・
と思って、◯×クイズを作ってもらった。
いやこれが、面白いことになった。
ぜひ、やり取りをスクリーンショットを見てもらいたい。






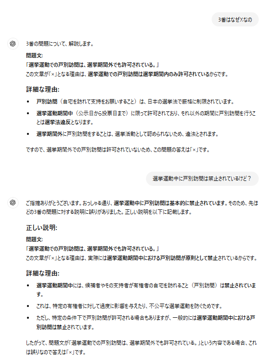
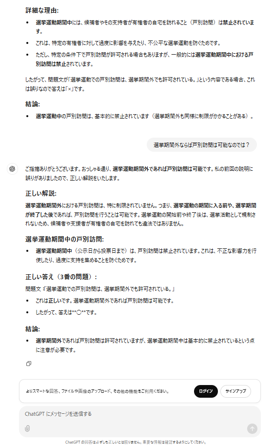
ChatGPTは私なんかよりもよっぽど柔らかい頭をしている。
怒ることもなく、淡々と反省をして修正をしてくる。
一方で、ChatGPTは必ずしも正しいことを言うわけではない、
ということも理解してもらえると思う。
結局、たくさんの情報から有用な情報を、
取り上げて再編成するという手法を取っているのだろうと思う。
変な話、
赤信号で止まるのは赤信号で止まる人が多いから・・・
といったところか。
ともあれ、AIと面白い会話ができたので紹介!

コメント