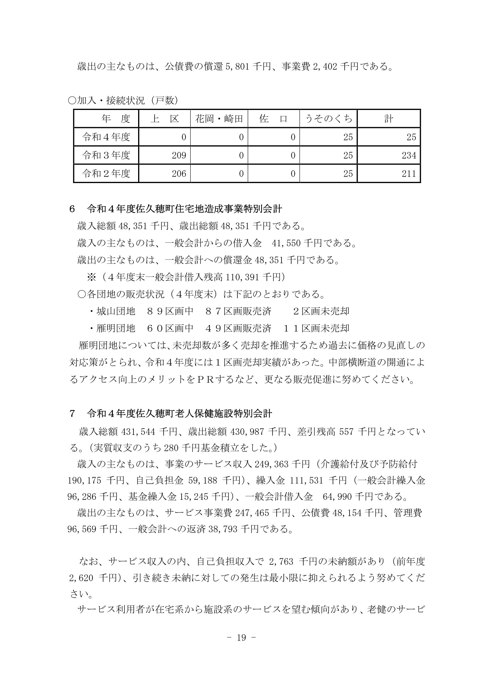
スポンサーリンク

令和4年度決算審査意見書後編!

前回に引き続き、

監査委員2名からの意見書を載せる。

歳出の教育分野から・・・。

特に最後の3ページ、

財政支援団体

に関するところはよく読んでおきたいところだ。

佐久穂町が他の団体に支援をするわけだから、

その支援が適切かどうかは、

気をつけていなければならないところだ。

 

本日、総務文教常任委員会

 

 

コメント

タイトルとURLをコピーしました