11月10日、
長野県教育委員会との教育懇談会に出席。
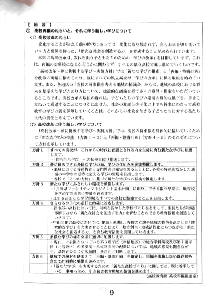
長野県PTA連合会から出された質問書と、
その回答書を掲載。
あまり長くなるのも何なので、
まずは、高校改革についてとその他について。





PTAといえば、保護者の団体だと思われがちだが、
名前の由来の通り
Parent 親 と Teacher 教員 の団体である。
今回、興味深かったのは、
教師代表のPTAの役員から、
学校現場の窮状具合についてお願いが出されたことだ。
普通、教員が教育委員会に対して窮状を訴えることは、
しかもこういった場でそれを言うことは難しい。
だから教員を理解し、保護者の立場から、
よりよい環境で子どもたちに当たれるように、
教員における労働環境の改善についてを強く、
教育委員会に意見具申をしていく必要がある。
子育てという面では、
保護者と教員は同じ目的をもつ
協働者でなければならないのだから。
11月臨時議会開催まであと3日

コメント