スポンサーリンク

第2回議会報告会常任委員会資料!

5月7日実施の議会報告会には、

たくさんの方がご来場くださり感謝に耐えない。

 

とりあえず、5記事にわたって、

議会報告会の資料を載せる。

 

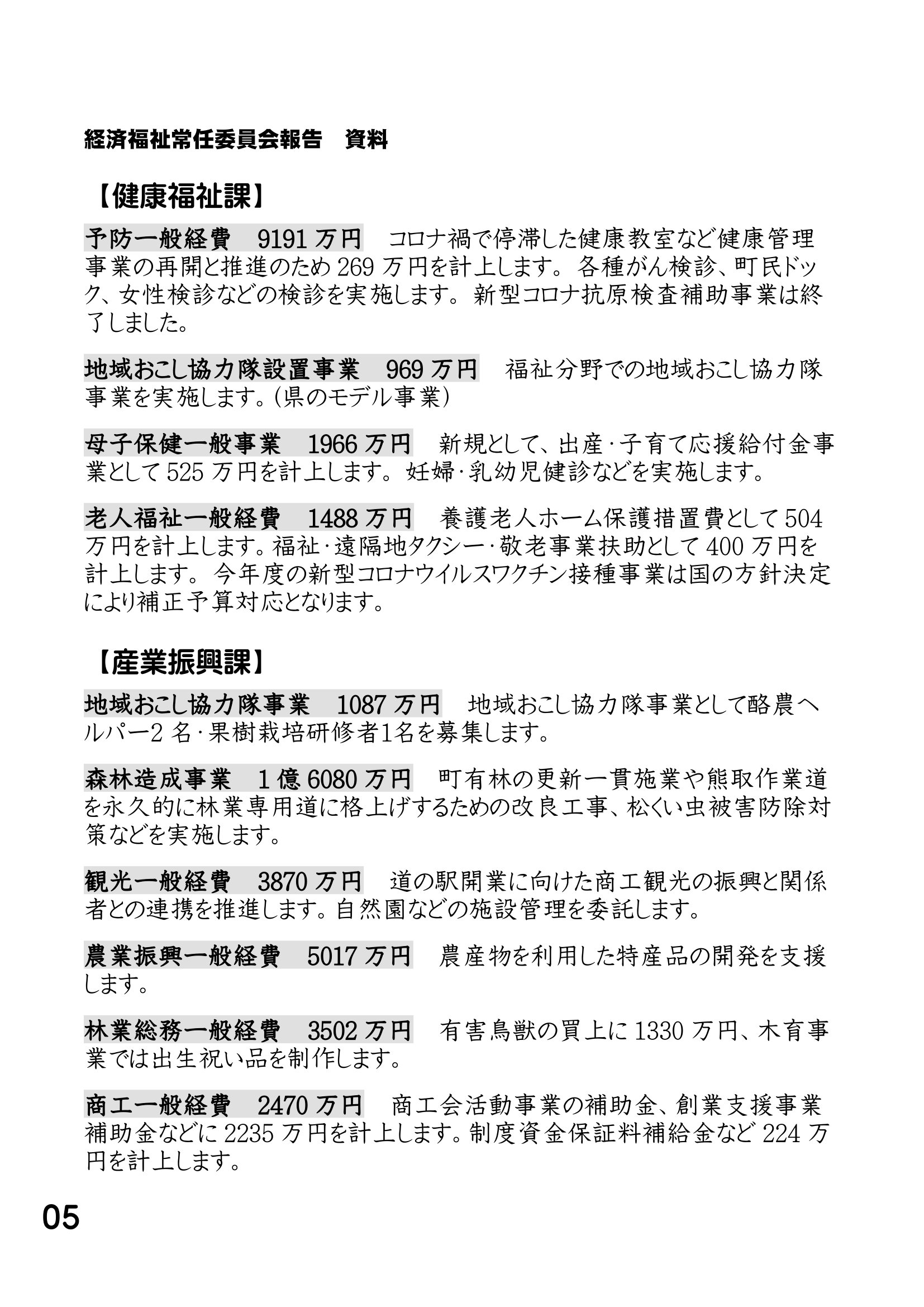
まずは、佐久穂町議会の委員会報告資料の

総務文教常任委員会・経済福祉常任委員会分。

今年度の佐久穂町のお金の使い方について。

当日はパワーポイントを利用したが、

少し量を増やして資料を文字列にて作成したので、

多少見づらいのはご容赦いただきたい。

 

5月全員協議会まであと4日

 

 

 

 

 

 

コメント

タイトルとURLをコピーしました