9月28日13:30より、
8月臨時会が開かれた。
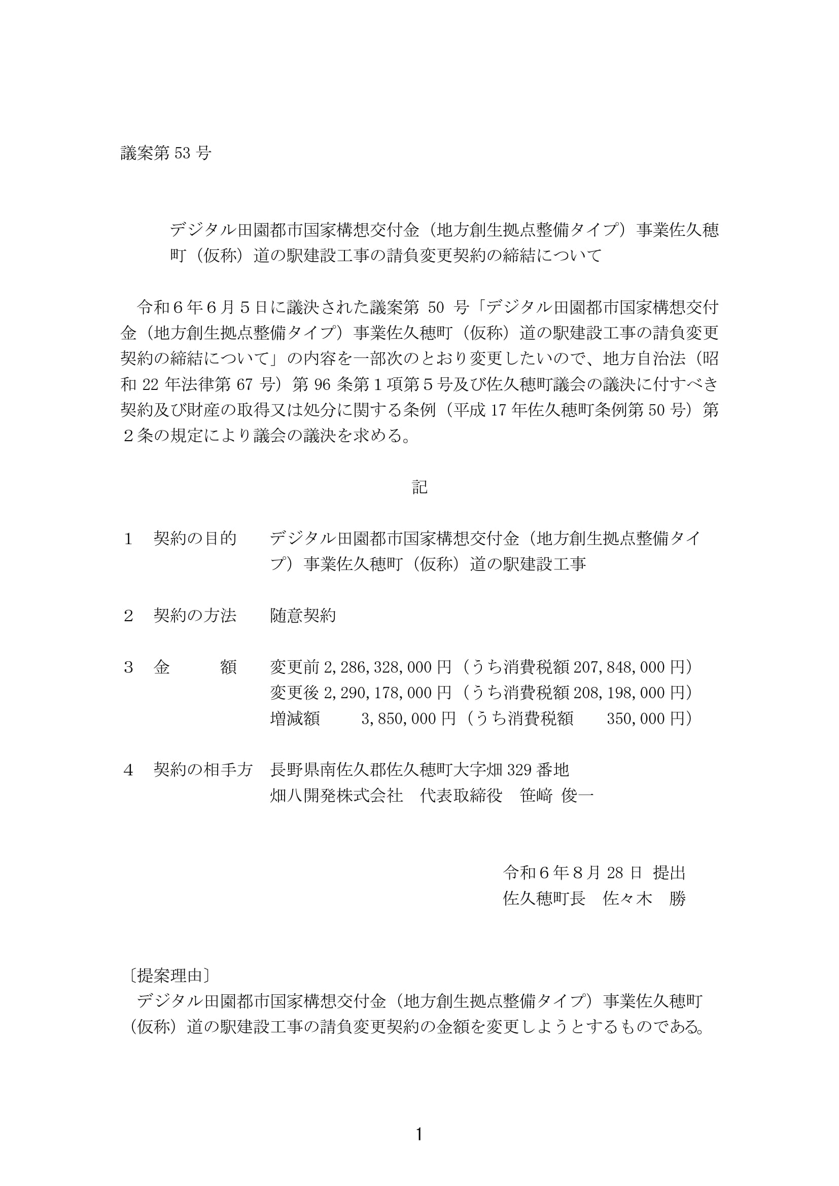
議案は契約変更の1件のみ。

ようするに道の駅の建設工事に関わって、
契約変更・・・平たく言えば増額になったので、
その変更を議会に認めてもらうというもの。
その増額は350万円。
本来なら議会の議決は必要ないルールとなっている。
つまり議会に認めてもらう必要はないということだ。
たしか・・・議会の議決をはからなければならないのは、
500万円以上の契約案件だったと記憶している。
それぞれ・・・町長や行政側、議会など
の事情があろうかとは思うが、
今回の議決案件にするという政治的な選択は、
コストパフォーマンスを考えても良手だと私個人は思う。
大事なところは必要がなくとも議会の承認を得るという姿勢は、
どう転んでも益が多いのではなかろうか・・・。
町議会の本会議という場において、
契約変更の案件だとしても、
全員賛成にて可決されたということは、
現在のところの道の駅に関わる全体的判断も同じように、
小論はさておき、
大局においては町議会の賛同を得た・・・
といえる事実を確保できたといえるわけだ。
9月定例会開会まであと8日

コメント